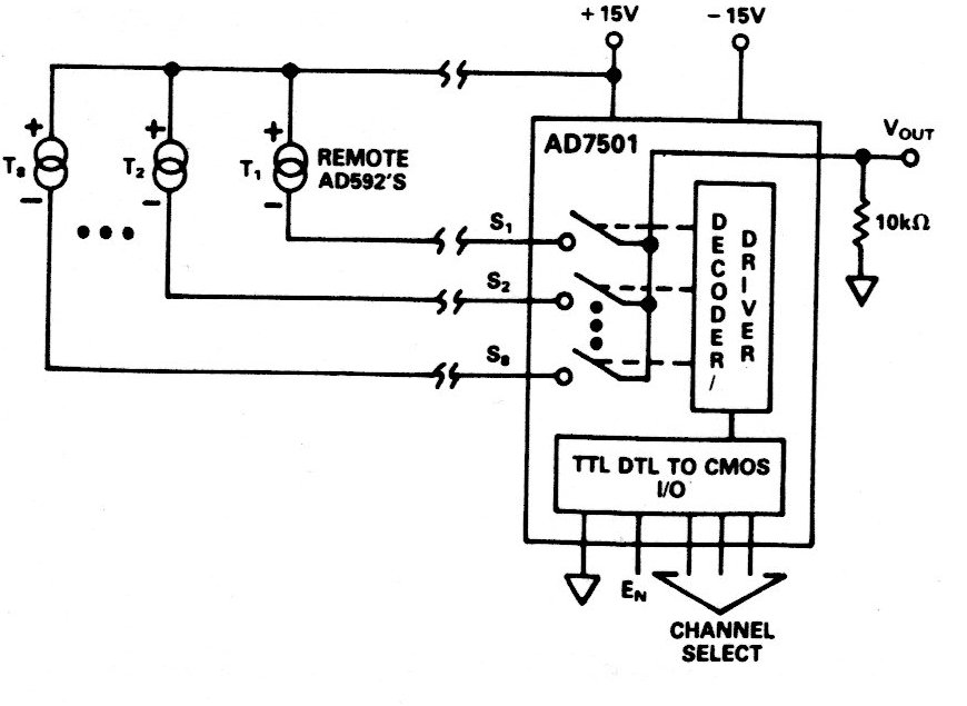
In fact, this configuration can be used with other sensors, since the original types are uncommon today. The multiplexer circuit is also of the '80s type, which is not common in our market today.
In fact, this configuration can be used with other sensors, since the original types are uncommon today. The multiplexer circuit is also of the '80s type, which is not common in our market today.