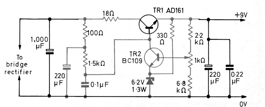
We found this circuit in an old European technical documentation. The circuit can be implemented with modern transistors such as DB135 for TR1 and BC548 for TR2, in which case the maximum output current will be in the order of 500 mA. The output voltage will depend on the zener diode used.




