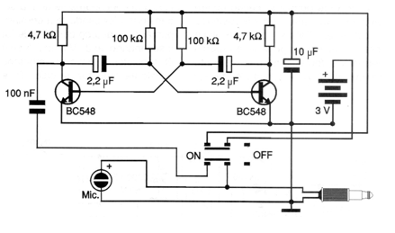
This circuit distorts the voice of the speaker to the microphone thus making it difficult to recognize it. One application is in an interview in which the interviewee wants to remain incognito. The circuit is from 2001 documentation and uses common components. Power is provided by two small cells.




