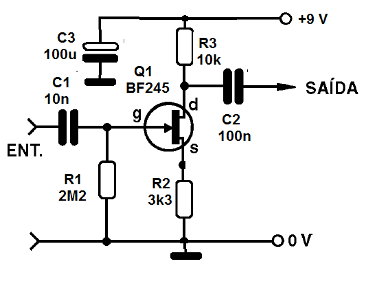
This preamplifier for high impedance microphone is designed to make a good addition to the speaked word used if the amplifier does not have good gain. This is a good gain preamplifier for microphones. The circuit is from an Electronics Hobbyst (1977) but may be mounted with the MPF102 or BF245. The consumption is very low which makes it possible to use the battery to power and R4 may be 47k or 100k Ω. Input cables and signal output cable must be shielded. If power supply is used, it must have excellent filtration.




