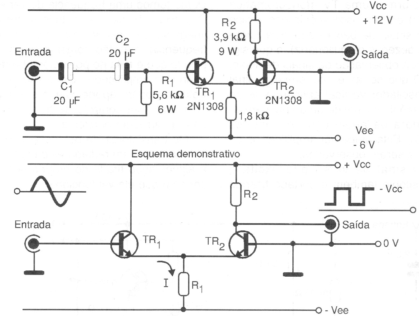
We found this simple circuit in a 1999 documentation. It converts low-intensity sinusoidal signals (a few hundred millivolts at most) into rectangular signals. The circuit is powered by 12 V and consists of a trigger.
We found this simple circuit in a 1999 documentation. It converts low-intensity sinusoidal signals (a few hundred millivolts at most) into rectangular signals. The circuit is powered by 12 V and consists of a trigger.