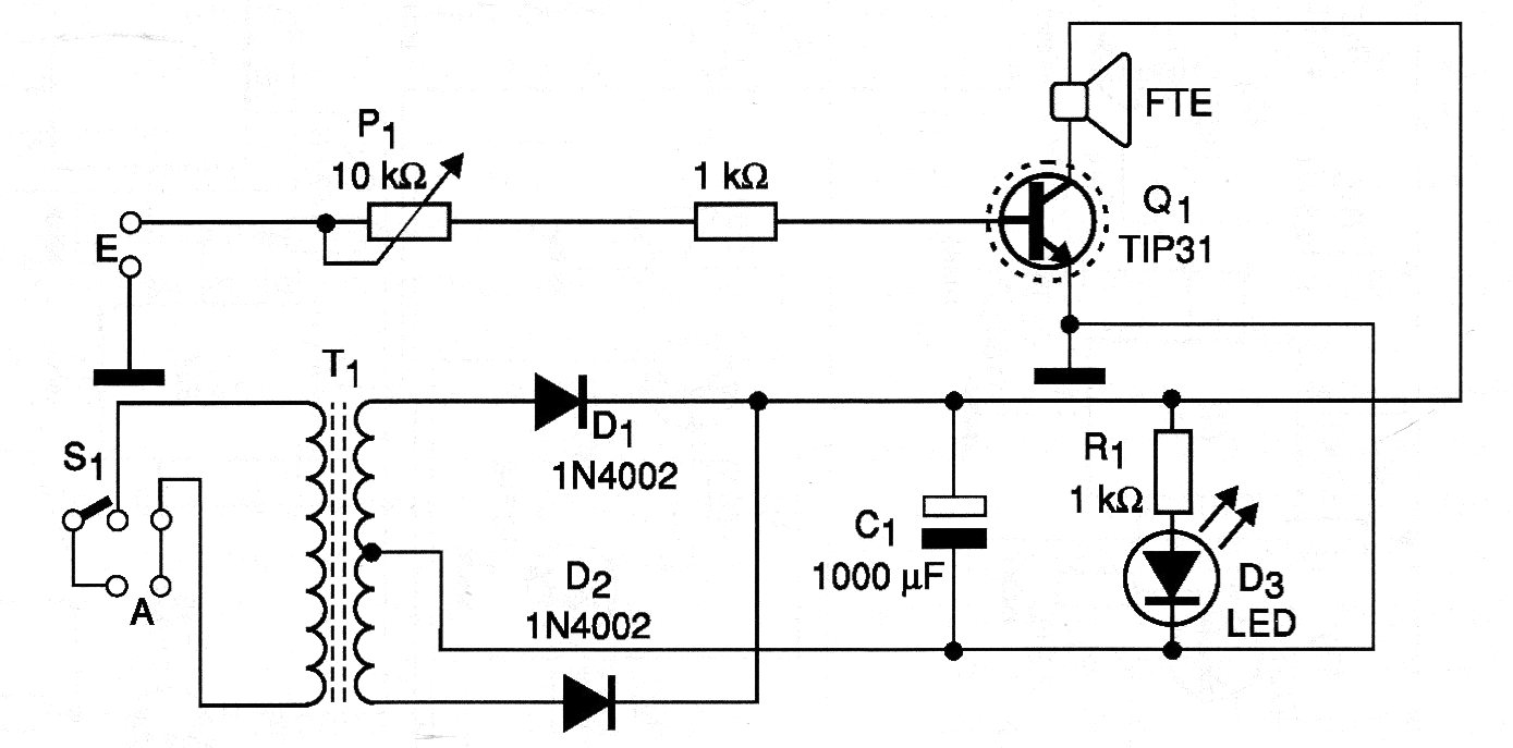
This circuit reinforces the radio signal and small sound equipment powered by batteries. The transformer has a 6 + 6 V secondary with 500 mA and the power transistor must have a small heat sink. P1 adjusts the excitation of the circuit for better sound quality.




