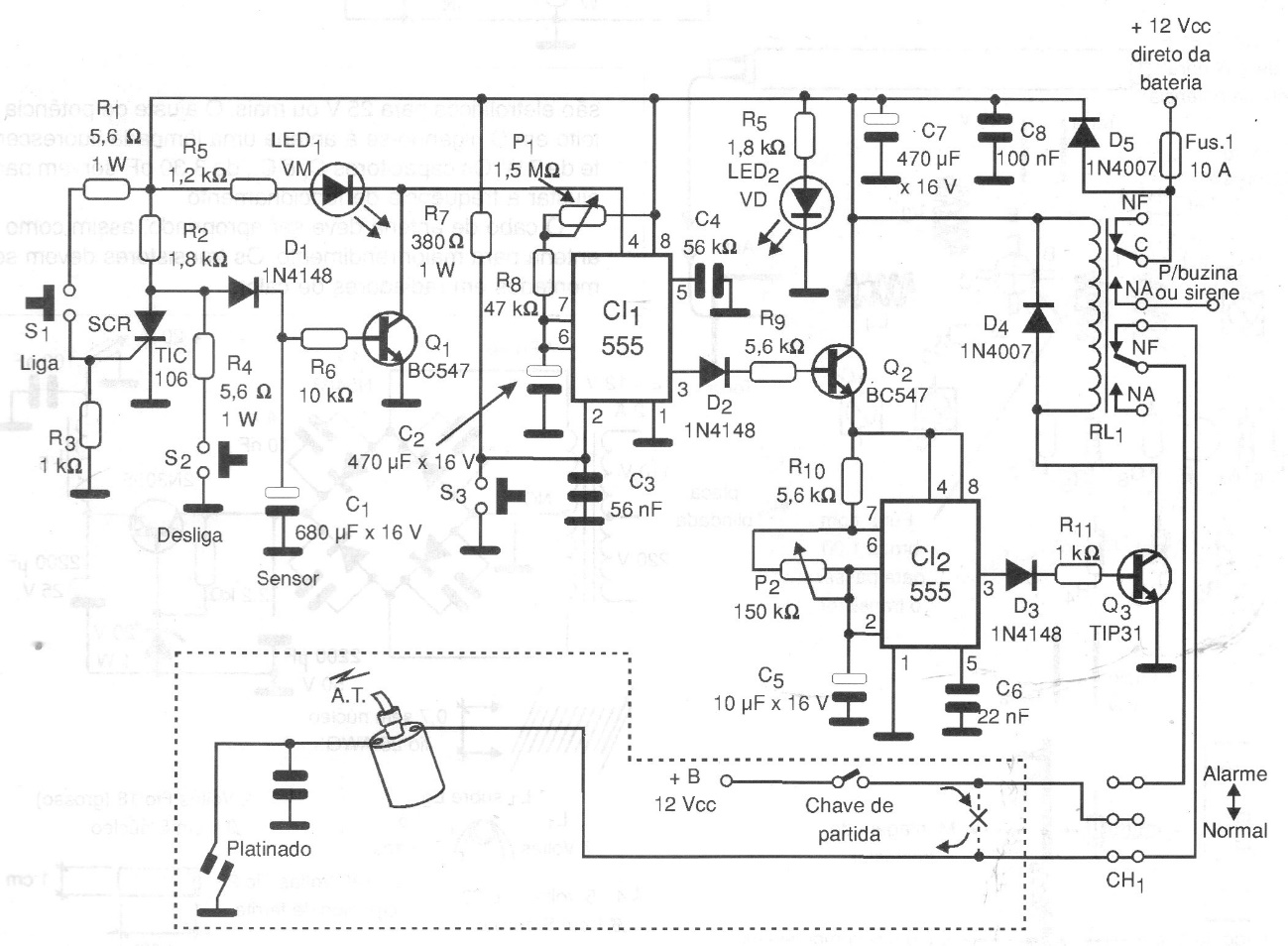
This efficient car alarm circuit was found in a 1999 documentation, considering the characteristics of the electrical system of vehicles at the time. The circuit inhibits the operation of the car and, in addition, triggers the horn.
This efficient car alarm circuit was found in a 1999 documentation, considering the characteristics of the electrical system of vehicles at the time. The circuit inhibits the operation of the car and, in addition, triggers the horn.