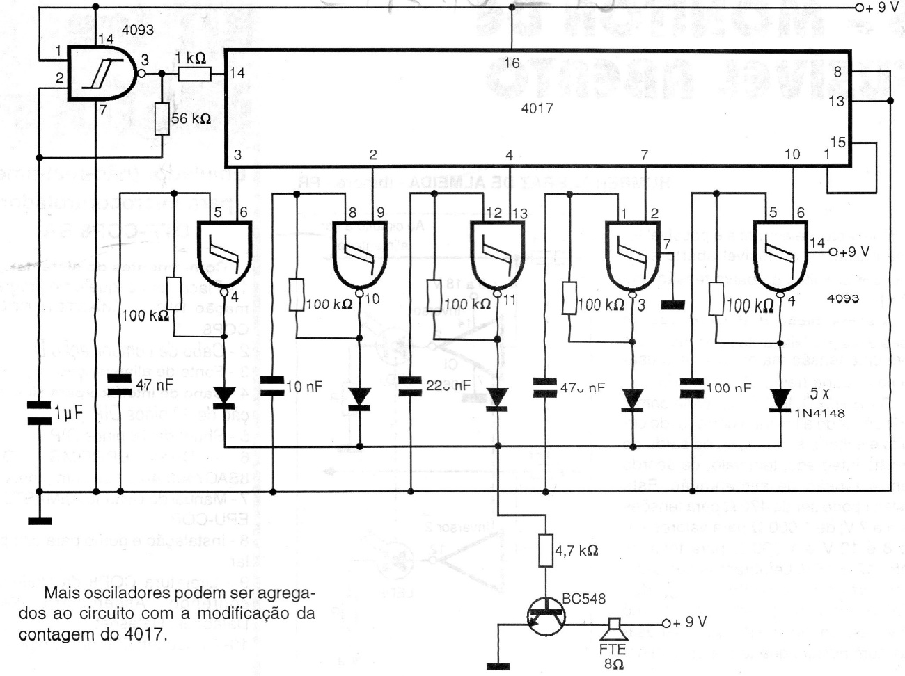
This simple CMOS circuit can be used to generate sequential sounds that depend on the capacitors next to the 4093 connected as fast oscillators. The sequence is given by the first oscillator that has a capacitor of 1 uF, which can be changed. The supply can be done with voltages from 6 to 9 V.




