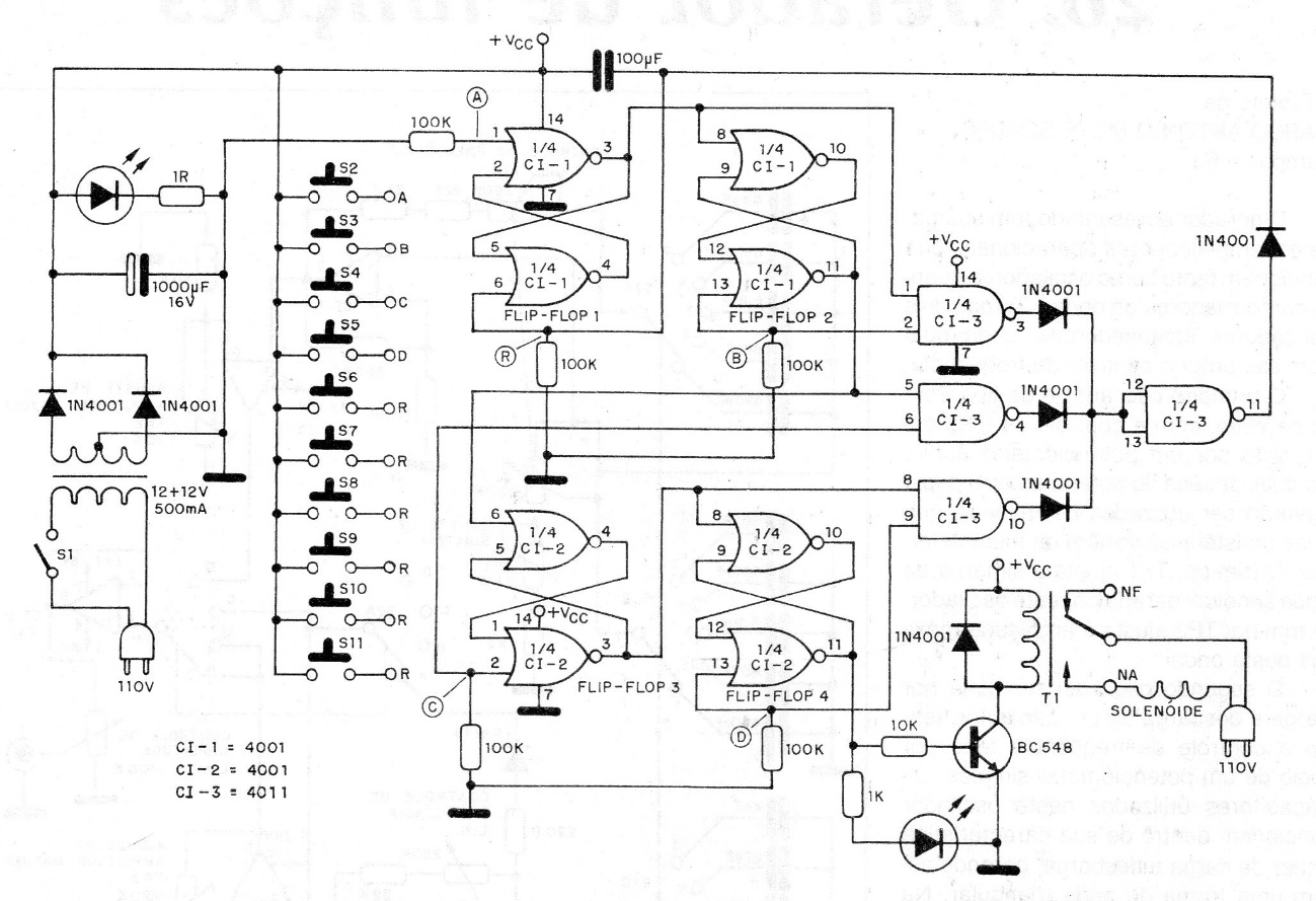
This encrypted key was found in a 1989 documentation. It controls a relay that is activated only when the programmed sequence is entered. The power comes from a 12 V source, which is the voltage used by the relay. The circuit is based on common CMOS integrated circuits today.




