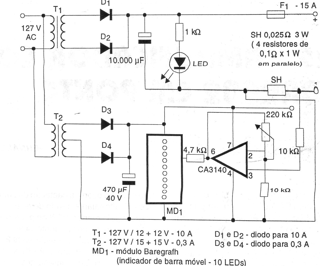
This source, from a 1998 publication, can be used as a battery charger. The diodes are for 10 A x 50 VSH is a 0.025-ohm shunt resistor that can be obtained with 4 0.1-ohm resistors in parallel. Transformer T1 has 12 + 12 V secondary with 10 A and T2 has 15 + 15 V with 300 mA.




