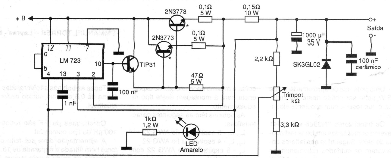
This source was found in old documentation, based on a regulating integrated circuit popular at the time, the 723. The power transistors must be equipped with excellent heat sinks and the output voltage is adjusted in the trimpot. The input is approximately 15 V coming from a transformer, rectifier and common filters.




