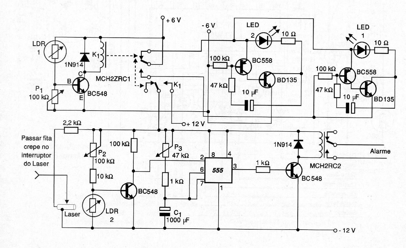
We found this pass-through alarm in a 2002 documentation. It uses a LASER to focus a sensor (LDR) and form the beam that, when cut, causes the circuit to time out. The time is set in P3, the sensitivity in the system in P1 and P2. The circuit must be powered by a symmetrical double source of 6 V and 12 V.




