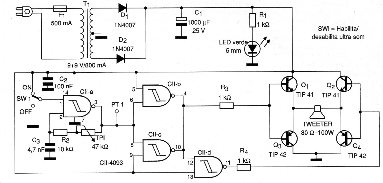
This circuit generates a strong audio tone that scares away mosquitoes. Care must be taken that, due to its potency, it can also cause discomfort to very close people and domestic animals.
This circuit was found in a 1981 documentation. The circuit produces intermittent beeps serving two...
This circuit for the ionization chamber was found in an Electronics Now from the 90's. The circuit...
This circuit is based on a double operational amplifier of type NE5512 and is suggested by Philips...