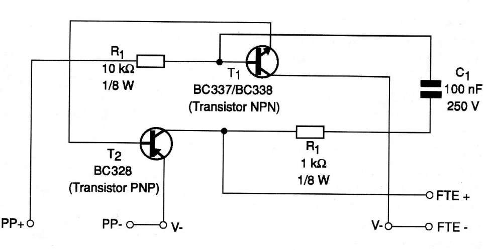
This simple capacitor tester, already covered in other articles in this section and on the website, tests capacitors from 1 nF to 100 uF for the sound that is generated when they are in good condition. The circuit is powered by a voltage of 3 to 6 V. The lower the capacitance, the higher the sound emitted from the speaker.




