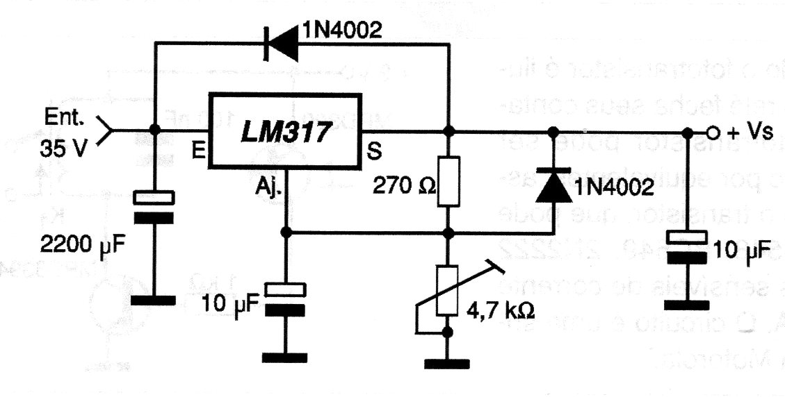
This is the traditional configuration of the LM317 that appears in applications and other circuits on this site. The integrated circuit must be mounted on a heatsink and the diodes are used as protection. The maximum input is 35 V. The output is adjusted in the trimpot.




