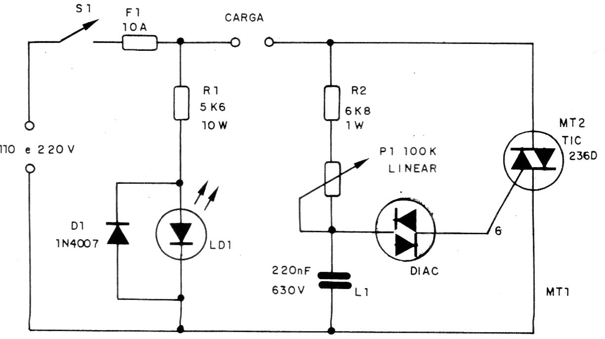
This electronic variac has the traditional configuration with triac already explored on the site, but without the use of an isolation transformer, as would be recommended in this type of application. The triac must be equipped with a heat sink and the maximum load current depends on this component.




