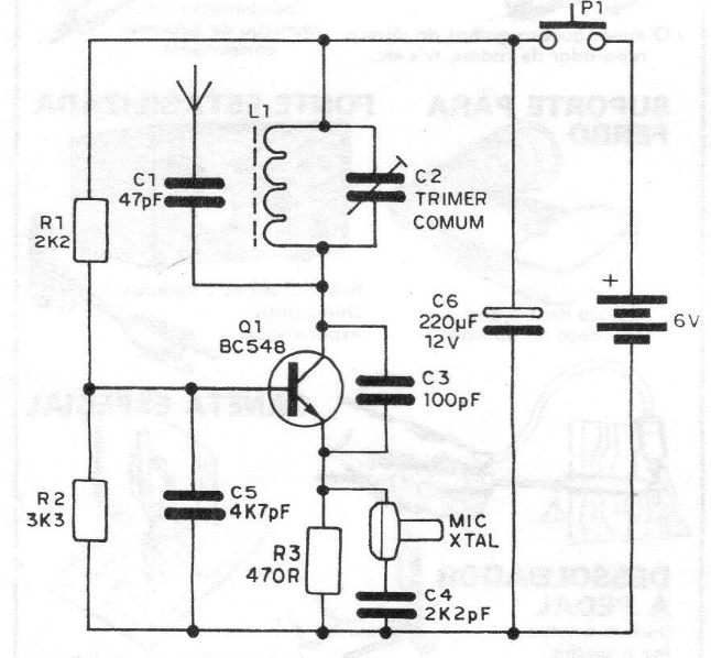
We found this circuit in a 1982 publication. This transmitter sends its signal to any AM radio (medium or short waves) with a range of up to more than 20 meters, if well adjusted, and with good quality components. Depending on the coil, we can have the emission of signals in the medium wave range, in which case the range will be less, or in the short-wave range, in which case we can reach the best performance. You can assemble this circuit in a small plastic box, using it as an interesting steering microphone for many uses. The antenna may be telescopic with a length of up to 60 cm. For a compact assembly it will be convenient to use a printed circuit board, but this is not mandatory to obtain good performance from the transmitter. The box must be chosen so that it can accommodate the components, the microphone and the power supply made up of 4 small batteries. There are several possibilities for the L1 coil. If you want to transmit in the medium-wave range, this coil will be formed by 80 turns of 28 AWG wire, in a ferrite rod of 1 cm in diameter and 7 cm in length. Wrapping only 20 turns of the same wire in the same rod, we will have the emission in a band that reaches 7 MHz, that is, that reaches the band of 40 meters, used by radio amateurs.




