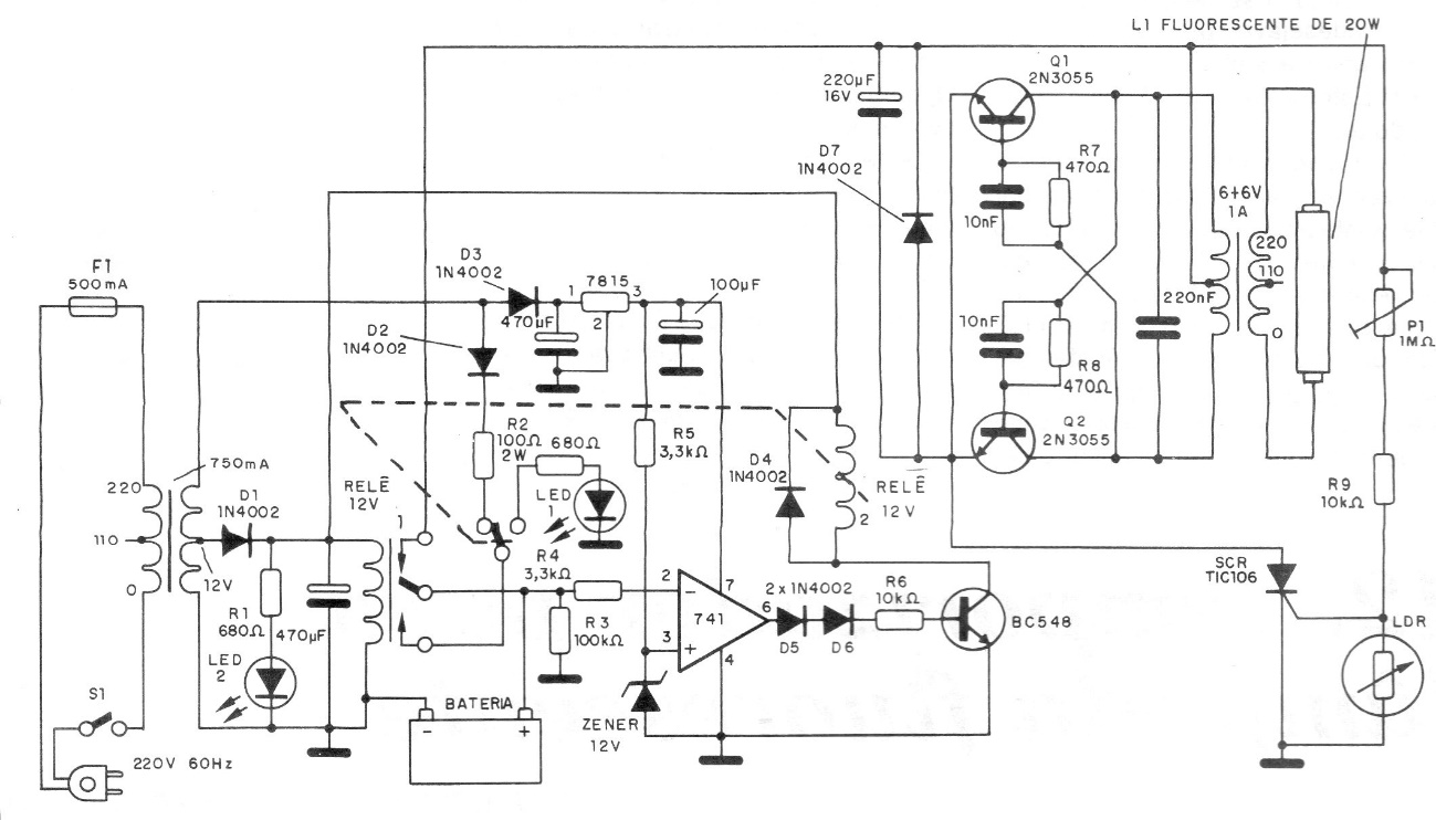
This circuit includes a battery charging system and an inverter for operating a fluorescent lamp. We found the circuit in a 1994 documentation. The inverter power transistors must be mounted on heat sinks. The battery can be of any 12 V rechargeable type and depending on the type is the value of resistor R2 that determines the charging current. The value given is for a car battery. Adjustment of the circuit trigger in the dark is done by P1.




