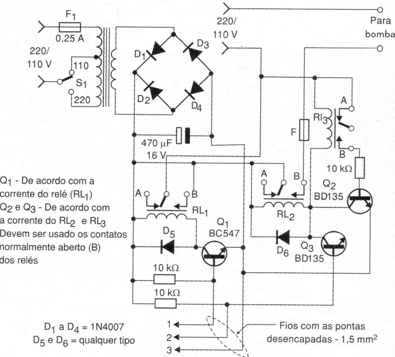
The purpose of this circuit is to automatically turn a water pump on and off. Sensor 1 is the maximum water point (shutdown). Sensor 2 is the minimum water point (on). Sensor 3 must be placed at the bottom of the tank. The on and off adjustment is made on sensors 1 and 2. The voltage of the source must be according to the relays used. The fuses and relay contacts (RL1 and RL2) must be compatible with the pump current.




