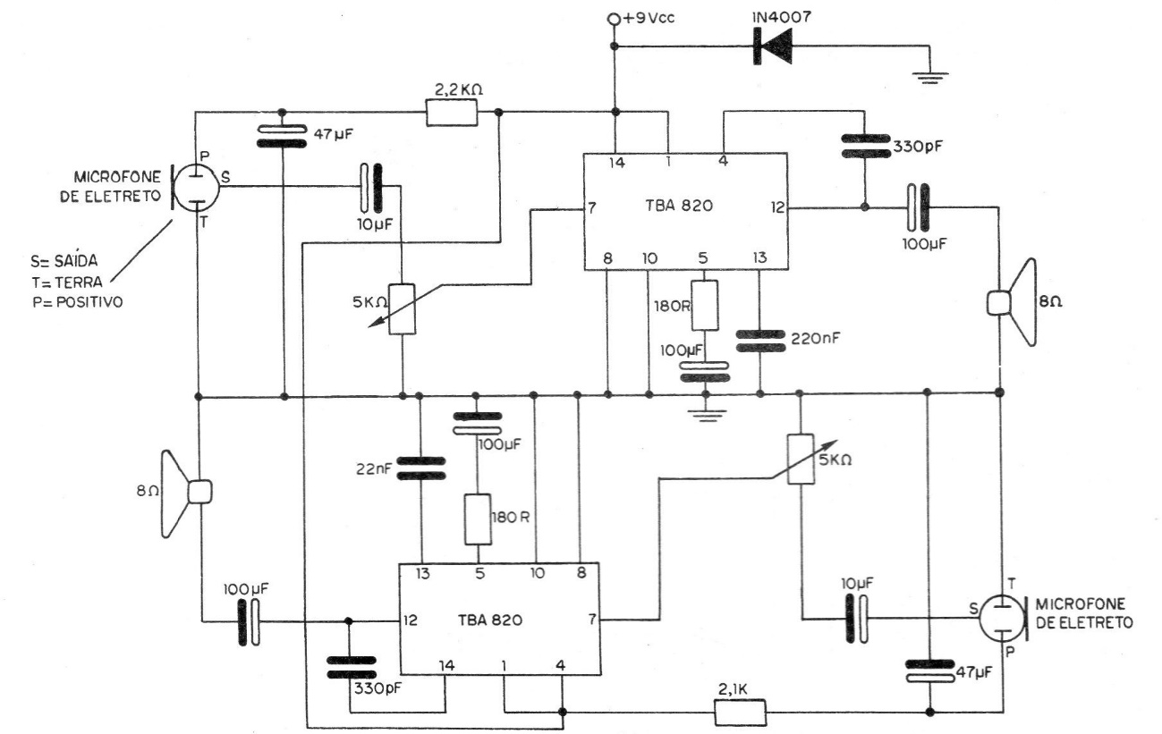
Here is a high-quality intercom for demanding readers. The circuit is from a 1982 documentation. Of course, the use of two TBA820 integrated circuits plus two electret microphones, does not make this project something that can be assembled with little expense. Its performance, however, is one of the best, considering both the quality of the used microphones and the gain and power of the integrated amplifiers. The complete intercom circuit is shown in the figure. The electret microphones used are of the type of three terminals, already quite common in our specialized market. For the best sound quality, 8-ohm speakers should have a diameter of at least 10 cm. The author of the project informs that the sound quality remains excellent with cables up to 20 meters in length, which is therefore the maximum recommended separation distance between stations. The assembly should preferably be done on a printed circuit board, in view of the gain of the amplifiers. Microphone connections must be made with a shielded cable to avoid humming. Seasonal gains will be controlled in two 5k or 4k7 potentiometers. When assembling, the reader should also note that the electret microphones have three terminals. The circuit is powered with a voltage of 9 V, which can come from either the source or batteries.




