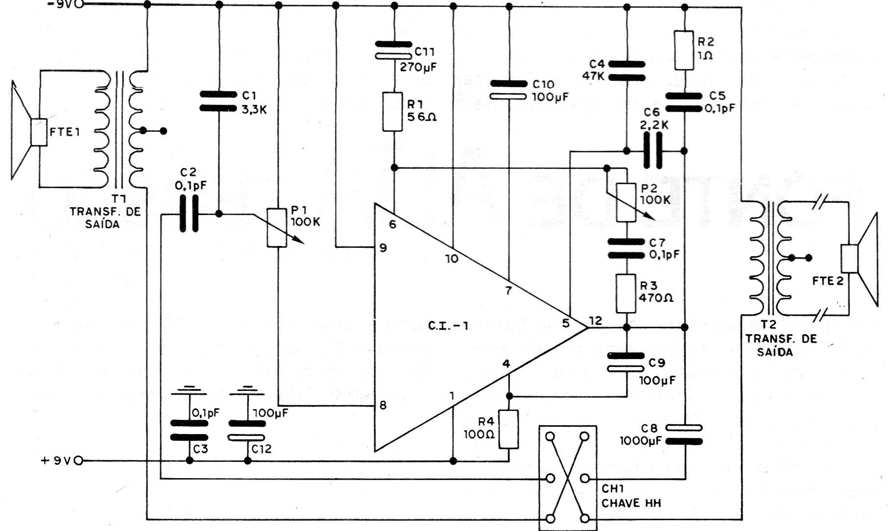
We found this circuit in a 1982 documentation. An intercom to be good must be sensitive and have good output power. Based on this idea, the intercom we give uses the integrated circuit TBA810 AS, which can supply up to 7 W and which has excellent input sensitivity. The intercom can be powered with voltages between 4 and 20 V, and from 9 V onwards it will be necessary to use a good heat sink for the integrated circuit. This heatsink consists of a thin aluminum sheet of 2/10 cm folded in "U" and firmly attached to the integrated. The audio power obtained will depend on the supply voltage. For the remote station, common wire can be used up to distances of 50 m.




