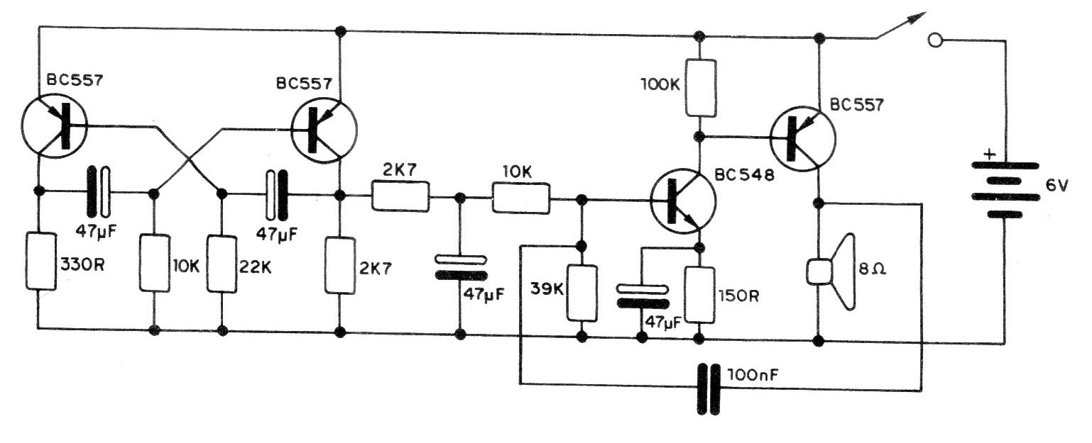
We do not know exactly what sound a flying saucer makes, or if it makes a sound! But this is not the case, because if the reader wants to, he can set up this interesting oscillator of sound effects that, according to the author, and according to the imagination of each one, can simulate the presence of a “flying saucer”. The complete circuit is shown in the figure. As we can see, it is a double oscillator. The first part is an astable multivibrator, in which the frequency is determined by the 47uF capacitors. Its function is to modulate the audio tone produced by the second part of the circuit This second part takes a PNP transistor and an NPN, forming an audio oscillator, in which the frequency is determined by the 100 nF capacitor. In the original project the author used old transistors. For the NPN he used an AC187 and for the PNP he used types 2SB75, but without a doubt, the circuit will also work with more modern transistors, such as BC557 or BC558 for PNP and BCS47 or BC548 for NPN, the speaker is 8 ohms, and should be preferred a type of at least 10 cm, the food 6 V input can be obtained from 4 small or medium batteries. The assembly can be done either on a printed circuit board or on a terminal bridge, depending on the skill and availability of each one.




