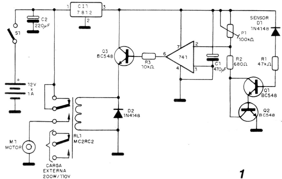
This circuit activates a fan when the temperature exceeds a certain value, sensed by diode Q1. The circuit activates a relay, and its adjustment is made through a trimpot. The circuit was found in a 1992 documentation. Diodes equivalent to the one used as a sensor can be used.




