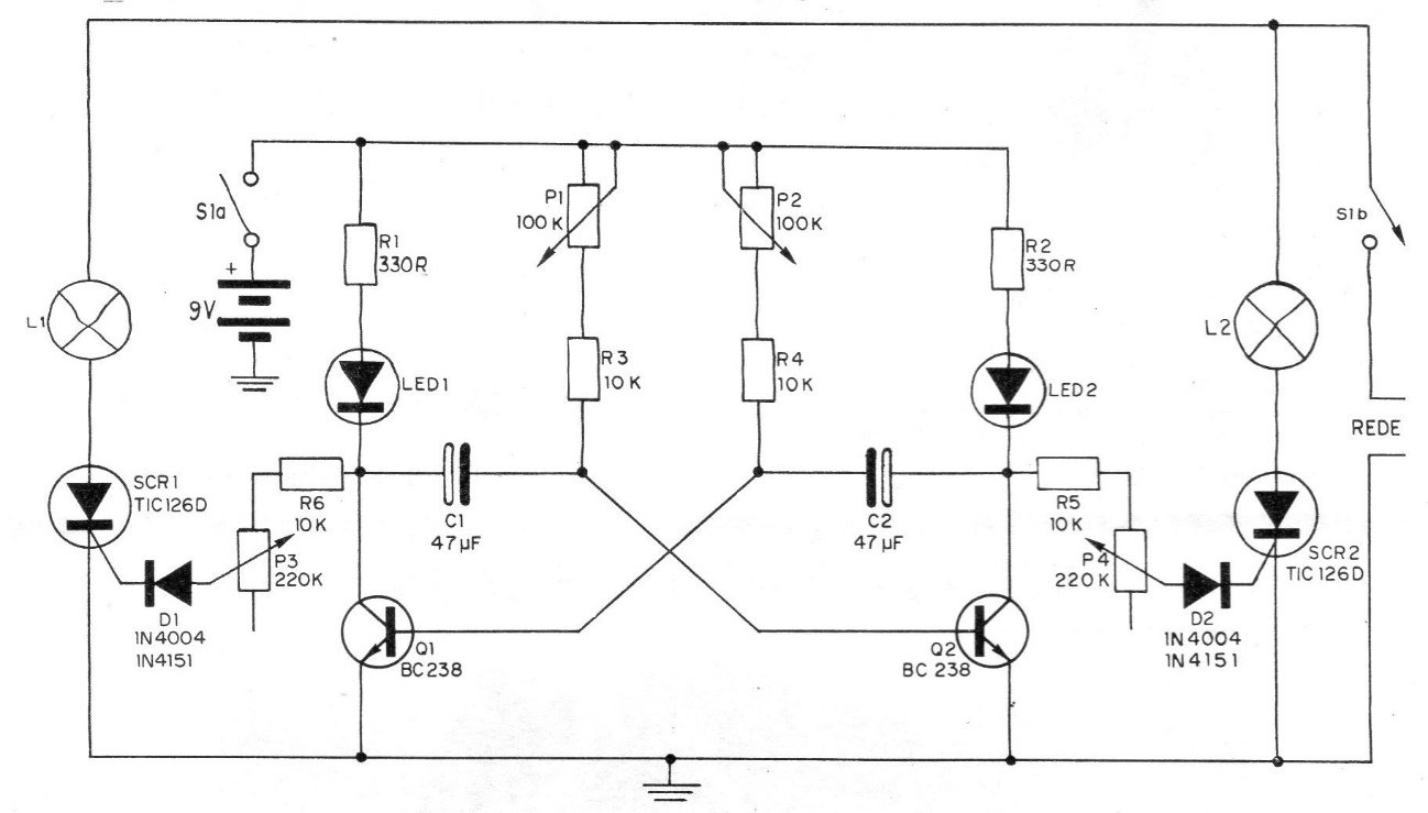
This flasher can alternately control two sets of lamps, for a total of 880 W on the 110 V network or 1760 W on the 220 V network, for the SCR used. What we have basically is an astable multivibrator, which controls two SCRs to obtain their trigger alternately. The lighting time of the L1 set of lamps, therefore, corresponds to the time when the L2 set is off and vice versa. The potentiometers P1 and P2 allow independent control of the frequencies of the lamp sets, in the same way as capacitors C1 and C2 fix the operating frequency range of the circuit. The power circuit can be powered by either the 110 V or 220 V mains and the trigger part, formed by the multivibrator, requires a low voltage supply, which can be a separated source, or 6 batteries connected in series (9-volt V). The LEDs connected to the collectors of the transistors allow a monitoring of the operation of the multivibrator, and of the device itself in case the lamps are installed remotely.




