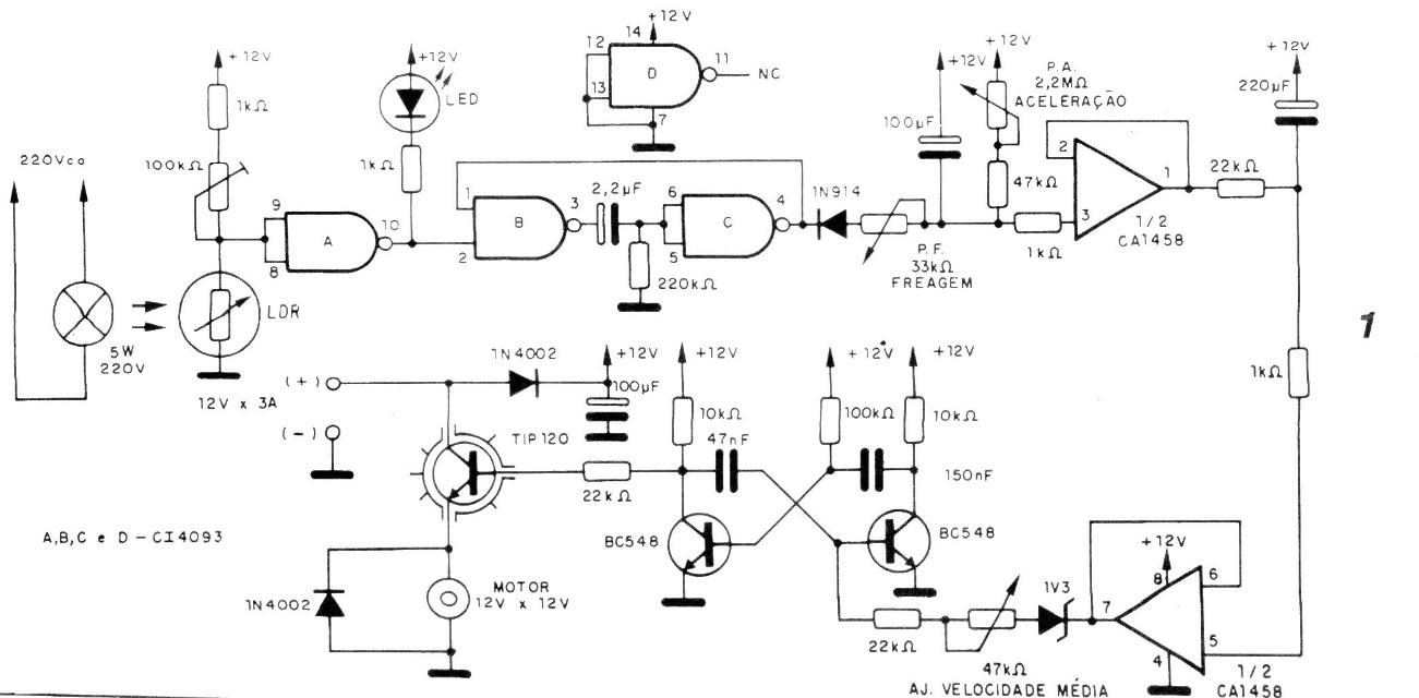
This Industrial Track or overhead crane slows down when it detects more objects. The circuit has a sensor with the sensitivity adjusted in a trimpot and the motor with reduction gearbox is controlled by a transistor. The project can be coupled to a microcontroller for more sophisticated performance and was found in a 1994 documentation.




