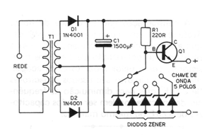
Nothing more useful on the bench than a variable voltage source. This is the source we found in the 1983 documentation. We have a variable source in which several zener diodes are used. Selectable through a 1 pole x 5 position switch. Each diode corresponds to a voltage that the reader wants at the output, depending on the type of work to be performed. The chosen transformer must have voltage according to the maximum desired at the output. For a voltage of 9 V a 9-0-9V transformer is used with a current of up to 1A, and for a maximum voltage of 12V, a 12-0-12V transformer with an equal current. The transistor can be any of the following types: BD135, BD137, BD139, TIP31, TIP41 or 2N3055. This component must be mounted on a heat sink. It is important to note that the zener diode must have a voltage approximately 0.6 V greater than the desired value at the output, since there is a drop of this order in the transistor. To avoid humming in the powered audio devices, the filtering must be good, recommending an electrolytic capacitor of at least 1500 uF.




