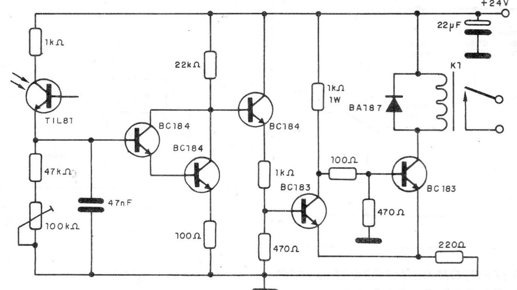
This ultra-sensitive circuit detects the light that strikes a sensor by activating a relay. The circuit is from Texas Instruments in 1992. More modern equivalent transistors can be used like the BC548. The phototransistor can be of any type. The supply is 24 V, depending on the relay used.




