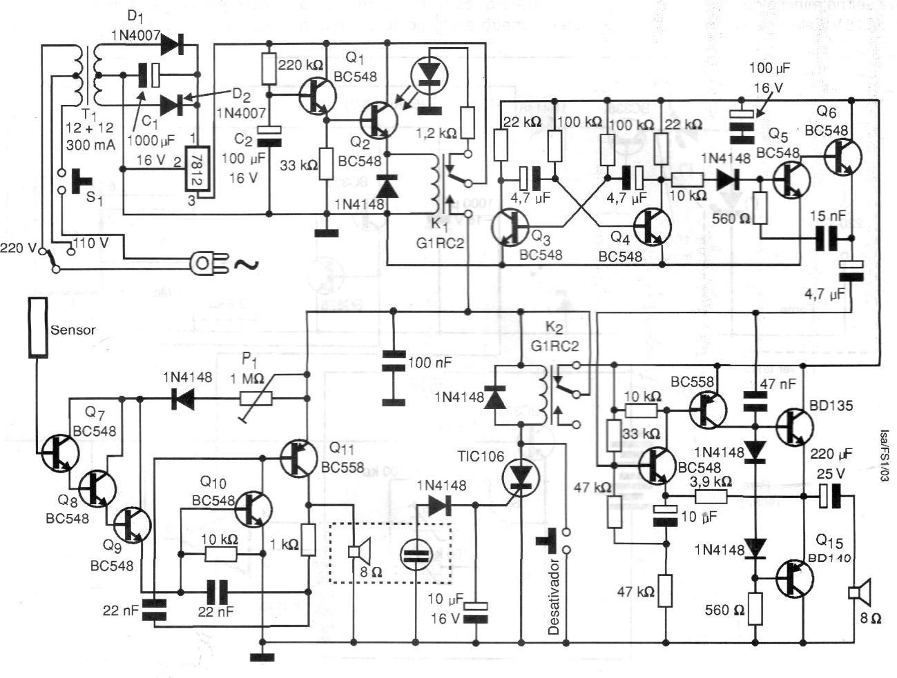
This proximity (capacitive) alarm triggers a relay that, in turn, triggers an audible warning system, was found in a publication in 1998. The circuit includes a source and the wire to the sensor board must not be too long. The audio stage transistors must be provided with heat sinks.




