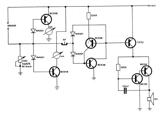
This circuit was obtained in a 1981 documentation. The warning system for this circuit consists of an audio oscillator and a 1 mA indicator instrument. The circuit is powered by batteries and the sensor consists of metal bars that must be wielded by the person under test. Power can be provided by standard batteries. Never use a power supply without a transformer.




