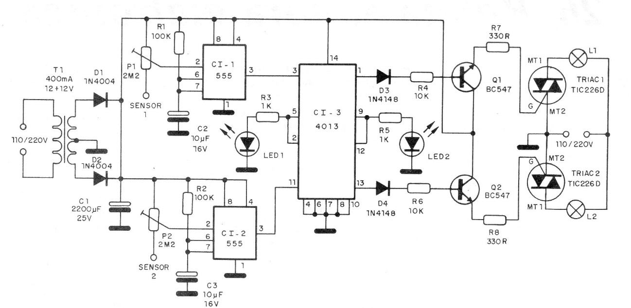
The purpose of this circuit found in a 1990 documentation is to control two incandescent lamps or several lamps using bistable touch sensors. The original circuit requires additional protection through a 470k resistor in series with the sensors. The triacs must be equipped with heat sinks and the trimpots adjust the sensitivity.




