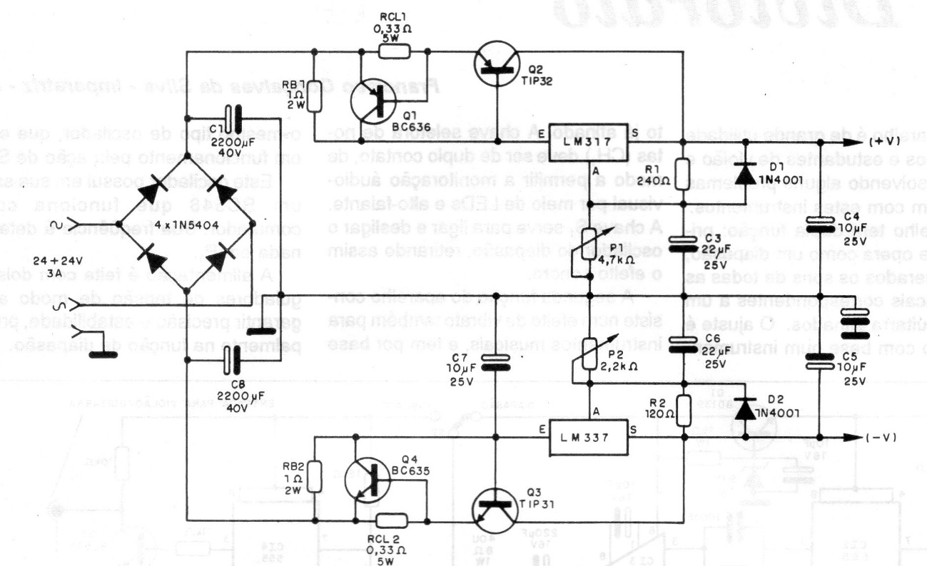
This symmetrical 1.2 to 35 V source was found in a 1994 documentation. The integrated circuits are equipped with heat sinks and the control pots are double. The circuit must be powered by a simple source with the indicated voltage, in this case a transformer since the rectification step is already included. The maximum current is 1.5 A.




