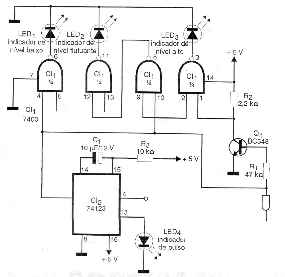
This circuit is indicated for the analysis of TTL circuits being powered by 5 V taken from the circuit being analyzed. The circuit has three indicator LEDs. We found this configuration in a 1997 documentation.
This circuit is indicated for the analysis of TTL circuits being powered by 5 V taken from the circuit being analyzed. The circuit has three indicator LEDs. We found this configuration in a 1997 documentation.