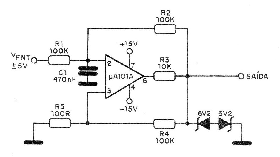
The maximum amplitude of the input signals must be 5 volts and the power supply must be symmetrical. The dynamic characteristics of the circuit, which is based on an operational amplifier uA101, are given by capacitor C1. The two zeners in series and opposition are equivalent to a bilateral zener of approximately 6.8 volts.




