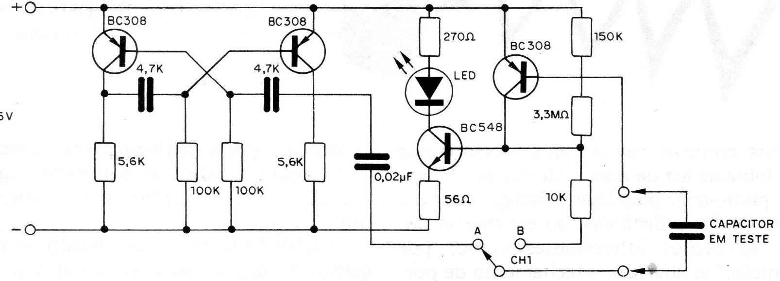
This circuit is intended for testing small capacitors. What we have is an astable multivibrator, which works as a signal source for the capacitor test. As we know, the impedance presented by a capacitor to a signal depends on its frequency, the lower the higher the frequency (capacitive reactance). If the capacitor is open, the signal does not pass and if the capacitor is shorted, even zero frequency signals (direct current) can pass. To indicate the passage of this signal and the direct current we have an additional step, formed by two additional transistors and an indicator LED. We then have a selector switch for the capacitor test: in position A the oscillator is switched on, so that the test is done with the alternating current signal, whose frequency depends on C1 and C2. If the LED lights up, it is because the signal passed through the capacitor under test and that, therefore, it may be in good condition. The final check is made in position B. If the LED does not light it is a sign that we already have an open or very low capacitor. Moving the switch to position B, if the LED lights up, it means that the capacitor is shorted. If the LED does not light, it is a sign that the capacitor is good, if the LED was lit in the previous test. The author states that this circuit is very sensitive, which allows the testing of small capacitors, but that requires special care in their handling. Thus, one should not touch the test leads or the capacitor terminals under test, so that there is no falsification of the reading. The connection cables to the test leads must be short.




