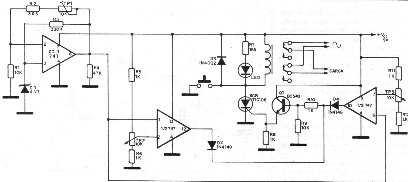
This protection circuit was found in a 1987 documentation. It consists of a relay that is activated when the voltage goes out of the limits programmed by the comparator trimpots. The circuit can be adjusted to operate over a wide range of voltages, being powered by 9 V or other voltage according to the relay used. The gain of the circuit is given by the setting of P1 and the other two trimpots adjust the range of activation voltages.




