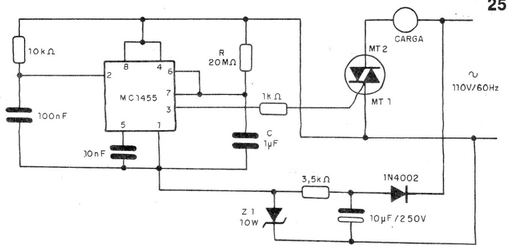
We found this circuit in an article of our own from 1992. The circuit is based on an integrated circuit equivalent to the 555. It controls a Triac that keeps a load on for 22 seconds after being turned on. The triac must be according to the load and equipped with a heat sink.




