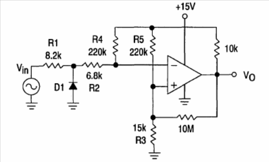
This circuit is from the 1993 Motorola Linear Interface Circuits. The source does not have to be symmetrical. Other comparators in the series such as the LM239 and LM339 can be used.

This circuit is from the 1993 Motorola Linear Interface Circuits. The source does not have to be symmetrical. Other comparators in the series such as the LM239 and LM339 can be used.
