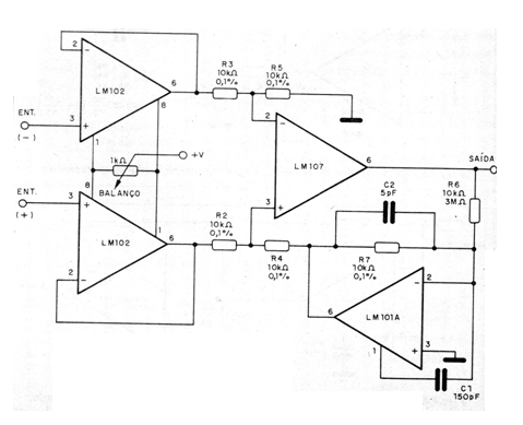
This amplifier with very high input resistance has variable gain and must be powered by a symmetrical source. The circuit has a balance control and other operational amplifiers can be used. The precision resistors are to guarantee the symmetry of the signals.




