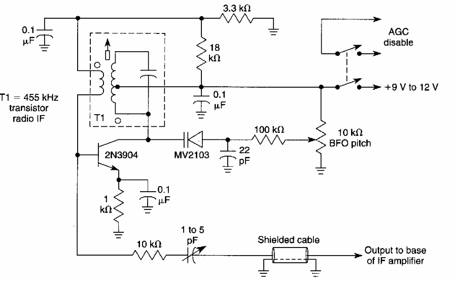
This circuit was proposed by an old American documentation for listening to SSB stations. The circuit makes use of a small old radio 455 kHz IF transformer.
This circuit is from the 80's integrated circuit manual itself. The component is not as common today...
This circuit has been found in an old documentation and therefore uses a lamp as an indicator. In a...
This circuit generates a tone of a bell and can be used in this type of application. The circuit is...