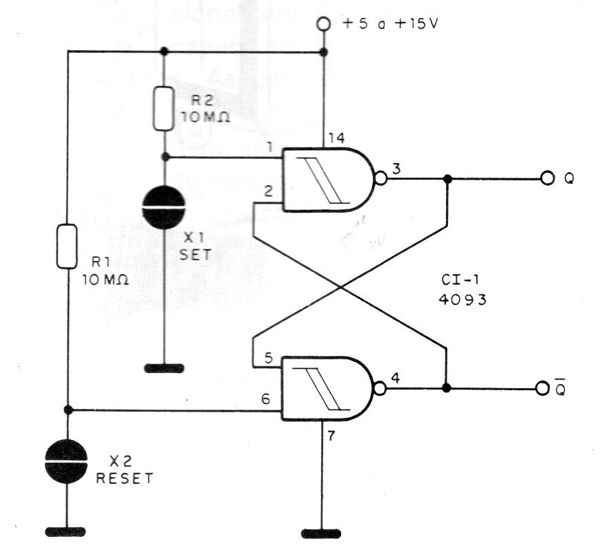
This bistable touch sensitive must not be powered by a source without a transformer. The outputs can excite steps with transistors loaded with relays to control power circuits. Resistors R1 and R2 determine the sensitivity of the circuit.
This bistable touch sensitive must not be powered by a source without a transformer. The outputs can excite steps with transistors loaded with relays to control power circuits. Resistors R1 and R2 determine the sensitivity of the circuit.