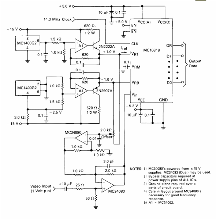
This circuit converts video signals to digital form in frequency
This two-band receiver capable of tuning medium waves and the 3.5 to 10 MHz band was sold in Japan...
This circuit is from an American publication from 1975 and can use other operational amplifiers and...
This circuit is from an American 1964 documentation. Transistors of the time are used, but modern...