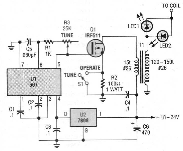
The complete design of the Tesla coil, the diagram of which is shown below, was published in a 1992 Poptronics. The coil data is in the circuit and the power must be supplied by a source with at least 3 A of current. Equivalents to the indicated MOSFET can be used.




