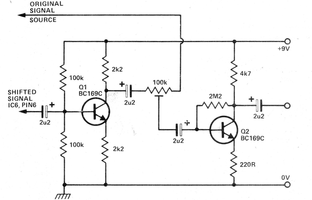
This circuit inverts the phase of an audio signal, maintaining its intensity. The transistors can be BC549 and the circuit is used to excite BTL power steps. We found this configuration in a 1978 documentation.
This circuit inverts the phase of an audio signal, maintaining its intensity. The transistors can be BC549 and the circuit is used to excite BTL power steps. We found this configuration in a 1978 documentation.