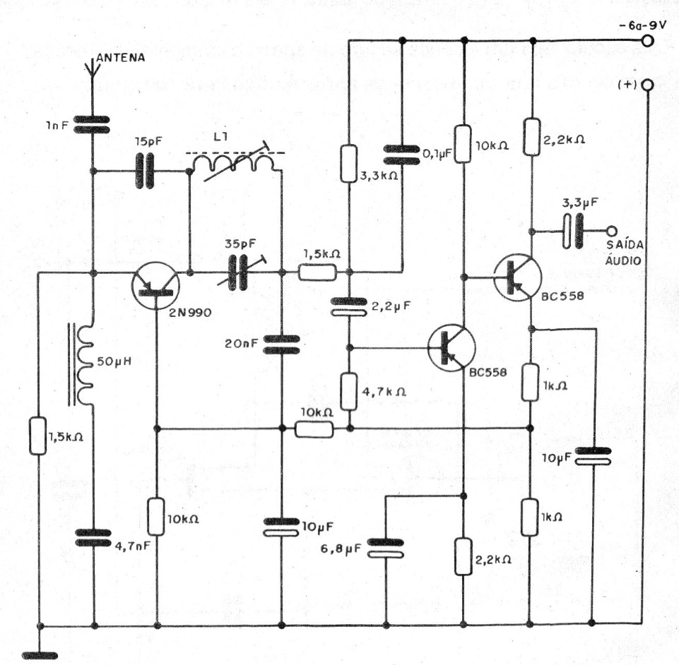
This receiver receives signals in the 17 MHz or 11-meter range and can be used as a base for an intercom or a listening system. The coil consists of 12 coils of wire 26 or 28 on a 0.5 cm ferrite rod. The capacitor is a shortwave radio variable. Listening can be on the phone or on an amplifier.




