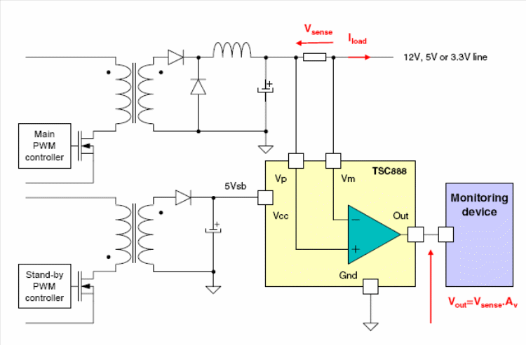
Current sensors of the type High-Side (high side) are circuits that monitor the current drained by a load connected in series with its positive supply. These circuits can be used to provide the PWM speed control signal or to activate protection devices. In figure 1 we have a circuit of this type based on TSC888, a current sensing amplifier from ST Microelectronics (www.st.com). This circuit operates with a voltage range in common mode from 4 to 24 V and has a very low current consumption, at most 1 mA. The internal gain is fixed internally and can be 20 V / V, 50 V / V or 100 V / V. The output signal is referenced to the circuit ground, the TSC888 component can be obtained in a 5-pin SOT23-5 housing. An interesting feature of this circuit is the possibility of sensing voltages much higher than the Vcc of the integrated circuit. In fact, the TSC888 can be powered by 5 V and monitor voltages of 3.3 V, 5 V and 12 V.




