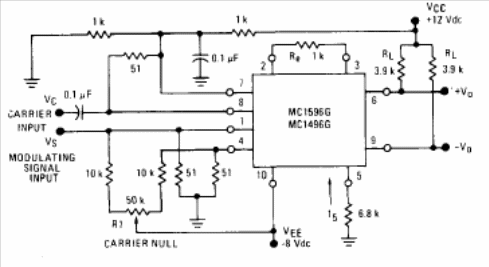
This circuit is from Motorola's 1990 Linear Databook. The integrated circuit used is no longer common today. The supply is made with two voltages.

This circuit is from Motorola's 1990 Linear Databook. The integrated circuit used is no longer common today. The supply is made with two voltages.
