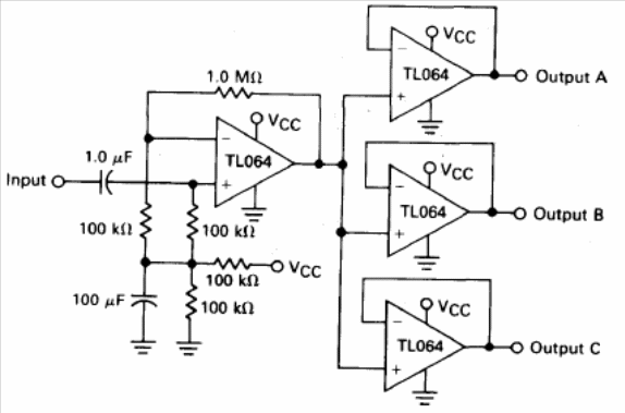
This circuit has already been presented from other manufacturers' manuals. This one, specifically, is from Motorola's 1990 Linear Databook. The circuit works with an audio signal distribution buffer.

This circuit has already been presented from other manufacturers' manuals. This one, specifically, is from Motorola's 1990 Linear Databook. The circuit works with an audio signal distribution buffer.
