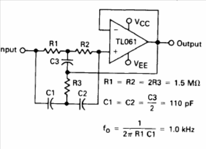
There are several manufacturers of the TL061. The configuration given specifically was taken from Motorola's Linear Databook. Next to the diagram are the formulas for calculating the components for a given frequency. The power supply must be symmetrical.




