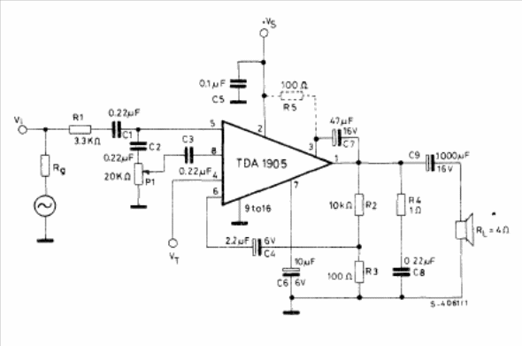
The integrated circuit used in this amplifier is not common today. The power can be between 4 and 14 V. The output power depends on the voltage and the load impedance. The circuit is from the 1982 SGS Linear Integrated Circuits Manual.

The integrated circuit used in this amplifier is not common today. The power can be between 4 and 14 V. The output power depends on the voltage and the load impedance. The circuit is from the 1982 SGS Linear Integrated Circuits Manual.
