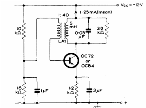
We found this circuit in the old Mullard transistor reference manual from 1960. The frequency can be changed by the coil and capacitor in parallel.

We found this circuit in the old Mullard transistor reference manual from 1960. The frequency can be changed by the coil and capacitor in parallel.
